Anxiety disorders impact the lives of more than 301 million people worldwide, leading to many health difficulties and disabilities. Although CBT and SSRIs or benzodiazepines are effective for a large number of patients, about a third do not feel better or cannot tolerate the drugs, which is why people look for other options. Electro‑acupuncture (EA) and BMT (Bioelectric Meridian Therapy) are two integrative methods that have shown promising results. Low-frequency currents are utilized in EA to amplify the effects of acupuncture. At the same time, ABMMA-BMT operates by stimulating acupoints with bioelectric energy to regulate the flow of energy through the meridians. Both techniques activate the autonomic nervous system (ANS) by boosting the parasympathetic system, altering heart rhythms, and decreasing cortisol levels, which helps to relax the mind and relieve anxiety. These two types of trials have demonstrated that BMT reduces levels of salivary cortisol, alleviates anxiety, and helps restore balance in the autonomic nervous system. The body’s response to ABMMA-BMT may result in increased vagal activity, a controlled pattern of brain waves, and altered levels of serotonin and norepinephrine in the central nervous system. While promising results have been observed, further research is necessary to determine the most effective treatments, their long-term efficacy, and how they compare to conventional therapies. The review summarizes studies on anxiety management and notes that EA and ABMMA-BMT can be paired with usual care. Additional studies are required to standardize procedures and evaluate the effectiveness of treatments in clinical trials.
Keywords: ABMMA; Anxiety disorders; Electro‑acupuncture; Bioelectric Meridian Therapy; Autonomic nervous system; Heart rate variability; Cortisol levels
It is thought that anxiety disorders affect as many as 301 million people globally and contribute to both global health challenges and disabilities [1]. When it becomes excessive, anxiety can appear as generalized anxiety disorder, panic disorder, phobias or social anxiety, among others. When a person is distraught, feels restless and develops muscle tension and a quick heartbeat, anxiety could be diagnosed as generalized anxiety disorder, panic disorder, phobias or social anxiety, among other subtypes. Although treatment with CBT and SSRIs or benzodiazepines is effective for many patients, a third of them do not feel better or cannot tolerate the side effects, so a rising number of people are searching for additional help with complementary and integrative methods [2].
Electro‐acupuncture (EA) and ABMMA-Bioelectric Meridian Therapy (ABMMA-BMT) have gained attention in the field of integrative mental health care. By applying low-frequency electrical currents through acupuncture needles, EA enhances and standardizes the stimulation provided by acupuncturists [3]. BMT, which falls within the field of electro-acupuncture-related bioenergetic therapies, utilizes electricity on acupoints to detect and adjust the flow of energy in the body’s meridians, as some experts suggest, leading to better results in both diagnosis and treatment [4].
The field of EA and BMT research is bringing to light how these therapies can soothe anxiety. It appears that both exercises engage the autonomic nervous system (ANS), resulting in an increased parasympathetic effect and higher heart rate variability, which in turn leads to reduced anxiety [5]. It has been observed that EA and BMT can have an impact on the HPA axis, as cortisol levels in the body decrease after using these treatments for several weeks [6]. Researchers have discovered that EA can influence the pathways in the brain responsible for managing fear and stress, thus explaining how it helps treat these conditions [7].
Although many are now interested in EA, some aspects remain unclear, including the optimal current intensity, frequency, and duration, as well as the comparison between electrical stimulation and manual stimulation. While BMT shares some techniques with EA, it primarily relies on the response of skin resistance to electricity to design unique therapies; however, it has not yet reached an agreement on establishing standardized rules and testing with placebo treatments. Studies directly testing the difference between EA and BMT for anxiety are limited, and the trials that do exist vary considerably in how they are conducted, the number of participants and the measures they use, so their results cannot be easily generalized. Therefore, this mini-review/perspective aims to consolidate information on how EA and BMT can complement each other in the treatment of anxiety. We will discuss what is known about each modality, along with the devices and methods used in practice, highlighting the differences between them.
ABMMA-BMT or EAV is a complementary and alternative medicine technique that utilizes the skin's electrical resistivity to pass current, thereby detecting health states. It identifies pathological conditions of the organ systems [8]. BMT is an acupuncture-like therapy derived from theories of acupuncture and bioenergetic medicine, involving the balancing of energy currents in the body’s meridians [9]. Some experts argue that BMT can support medical diagnosis, aid in choosing the best treatment plan and assess the results of a given treatment plan [10]. Still, BMT has been recommended as a way to help people manage stress and anxiety in their later years. This short communication article provides a current overview of the literature on the use of BMT in addressing psychological issues.
Stress is described as the body responding to various demands or stressors. On the other hand, anxiety is explained in terms of tension, worries and any change taking place in the body. Stress and anxiety consequently activate the stress response, which has the effects of increasing cortisol levels, heart rate, and blood pressure [11]. Low to moderate levels of short-term stress and anxiety are considered healthy since they are beneficial and act as a signal for action, but high levels of stress and repeated or chronic anxiety have numerous adverse effects on both physical and mental health [12]. Some of them include depression, cardiovascular diseases, obesity, chronic fatigue syndrome, gastrointestinal disorders, asthma, headaches, other health problems, and even early death [13]. Given that the frequency of disability related to depression and anxiety disorders is on the rise, there is a greater need for evidence-based and feasible interventions to address present-day challenges.
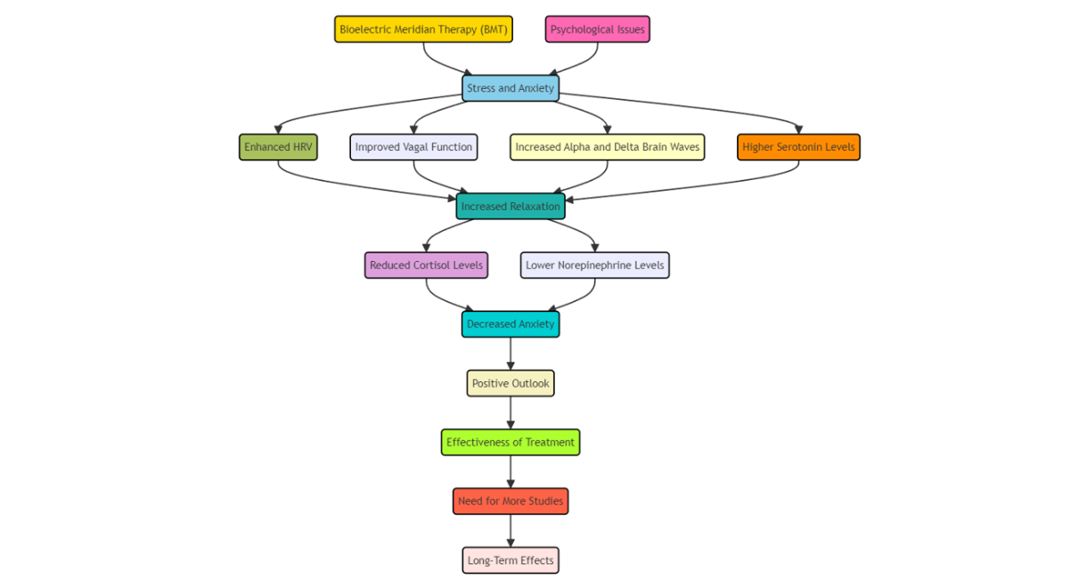
There is now accumulating evidence suggesting that BMT may modulate the stress response and decrease anxiety by altering the activity of the autonomic nervous system (ANS) and cortisol concentrations [14]. An observational study of 35 patients with anxiety disorder or major depressive disorder also reported that cortisol levels of the patients significantly reduced after eight weeks of BMT treatment, accompanied by the diagnosis of EAV and electrical acupoint stimulation [15]. Anxiety and depression were also considerably lowered, as was observed by other studies on the effects of exercise on mood disorders [16]. A sham-controlled clinical trial with similar results of the eight-week BMT treatment reduced salivary cortisol levels and DASS-21 anxiety scores compared to the sham treatment [17]. Another parameter, which was also higher in the BMT group, reflected improved autonomic balance, as shown in Figure 1.

Figure 1: BMT's Role in Mental Health
Besides, the action of BMT is believed to enhance vagal nerve activity, hence playing a role in the regulation of anxiety levels. The Vagus nerve is partly located in the brain. It has branches that innervate many organs, including the heart, to regulate the body’s functions without the involvement of the conscious mind [18]. Hypervigilance is frequent in anxiety disorders, and decreased HRV is significant in chronic anxiety. The increased sympathetic tone is substantial in panic attacks. Increased vagal tone, as measured by HRV, is associated with a decreased vulnerability to anxiety. Numerous experiments have demonstrated that the method employed in this study, BMT, enhances HRV and positively impacts vagal function [19].
Such regulatory mechanisms of brain waves and neurotransmitters may also form the basis of BMT’s anti-anxiety activity. These results have shown that after a single BMT session, the mean alpha and delta brain wave amplitudes on EEG measurement were significantly enhanced [20]. The increase in alpha waves is associated with relaxation, whereas the increase in delta activity indicates a decrease in anxiety [21]. Patients treated with EAV for twelve weeks boasted of high serotonin levels and low norepinephrine compared to the control group. While serotonin plays a role in mood stabilization and norepinephrine in panic and anxiety disorder [22], these alterations may explain the decrease in anxiety after BMT.
Although BMT has been found to decrease anxiety and stress hormone levels in many studies. The specific question of whether BMT can produce lasting anti-anxiety effects in human clinical trials beyond the treatment periods is still not well established. Although there is a clinical report on the impact of a placebo, utilising randomised sham-controlled trials and considering the results of trials with longer follow-ups [24]. It is also still unknown if BMT offers better outcomes than first-line treatments for anxiety disorders, such as psychotherapy and medications [25]. Current studies indicate that ABMMA-BMT might help manage stress and may be beneficial in addition to usual care for treating various elements of anxiety, like in the recovery from Long COVID [26]. Harnessing electrical stimulation also supports ABMMA-BMT biological insights and therapeutic applications [27]. Recently, a comprehensive mini-review published on the understanding of electrotherapy for pain management, in which there is an introduction to ABMMA-BMT [28]. While following two interesting articles are in the press: 1. Introducing ABMMA bioelectric meridian therapy (BMT): A holistic path to wellness [29]; 2. Bioelectric Meridian Therapy: A promising modality for immune modulation and inflammation management [30].
Anxiety and stress-related disorders can be treated using ABMMA-BMT and EA, without needing to use drugs. They help to relax the body by influencing the nervous system, which in turn decreases cortisol levels in the system. It is evident that BMT positively affects HRV, brain waves, and neurotransmitters, leading to improved mental health care. At the same time, problems persist, including the lack of standardised protocols, limited data for long-term results, and a small number of placebo-controlled trials. Although BMT appears to be useful in conjunction with CBT and medication, its effectiveness in comparison to these treatments has yet to be proven. Further inquiries are needed to test the anti-anxiety effects in extensive, randomized studies that continue for an extended period, providing clear guidelines for practitioners. Because anxiety is on the rise worldwide, incorporating ABMMA-BMT into regular care may help many patients and lead to better outcomes. They join traditional wisdom with modern science, giving people with anxiety a chance to find effective management methods.